欢迎访问江苏中泰检测检验有限公司网站!
收藏本站
联系方式
中泰检测检验
网站首页
新闻动态
公示公告
主营业务
公司简介
资质证书
人力资源
SOLUTIONS
安全评价报告公示
安全评价报告公示
职业卫生评价报告公示
联系我们
CONTACT US
电话:0510-86023262
地址:江苏省江阴市天安数码城A2栋12楼1201室
您现在的位置:
主页
>
公示公告
>
评价报告公示
>
安全评价报告公示
>
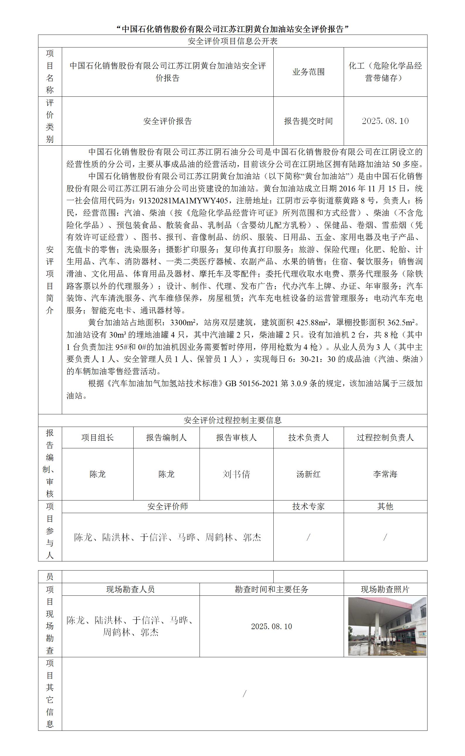
中国石化销售股份有限公司江苏江阴黄台加油站
来源:未知 日期:2025-09-12 阅读:(
)
中国石化销售股份有限公司江苏江阴黄台加油站安全评价报告
上一篇:
远景动力技术(江苏)有限公司高储能高安全软
下一篇:
中国石化销售股份有限公司江苏江阴张家桥加油
返回顶部
0510-86023262
在线咨询
微信二维码
公司新闻
行业动态
评价报告公示
安全生产标准化公示
安全生产标准化公告
检测报告公示
评前公示
安全服务
职业卫生
交通港口
消防服务
专业培训
环境服务
关于我们
优质团队
公司荣誉
发展历程
合作伙伴