欢迎访问江苏中泰检测检验有限公司网站!
收藏本站
联系方式
中泰检测检验
网站首页
新闻动态
公示公告
主营业务
公司简介
资质证书
人力资源
SOLUTIONS
公示公告
评价报告公示
安全生产标准化公示
安全生产标准化公告
检测报告公示
评前公示
联系我们
CONTACT US
电话:0510-86023262
地址:江苏省江阴市天安数码城A2栋12楼1201室
您现在的位置:
主页
>
公示公告
>
中石化壳牌(江苏)石油销售有限公司苏州郭巷加油
来源:未知 日期:2024-08-08 阅读:(
)
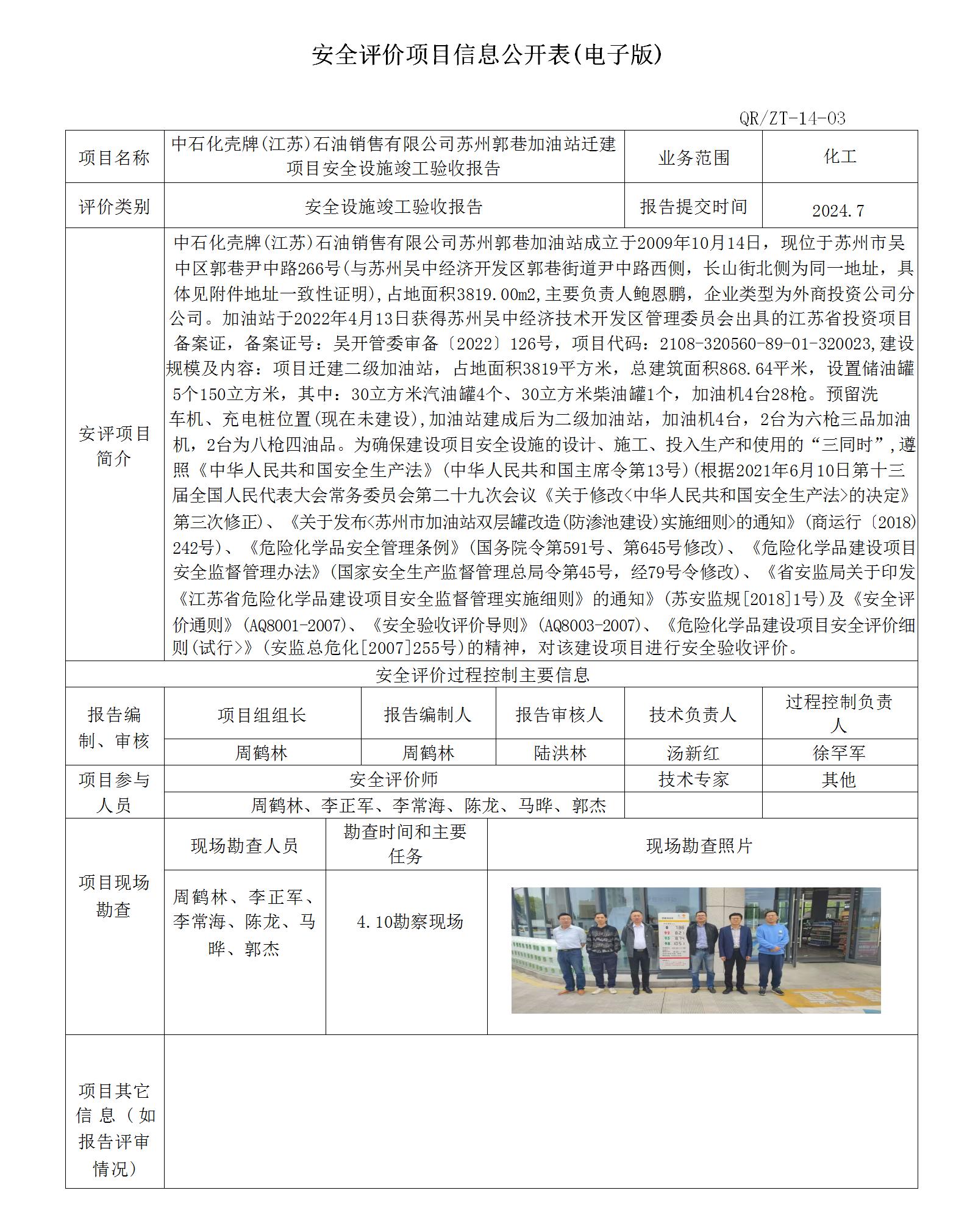
中石化壳牌(江苏)石油销售有限公司苏州郭巷加油站迁建 项目安全设施竣工验收报告
上一篇:
星光树脂制品(昆山)有限公司安全评价报告
下一篇:
启东天龙电声科技有限公司职业病危害现状评价
返回顶部
0510-86023262
在线咨询
微信二维码
公司新闻
行业动态
评价报告公示
安全生产标准化公示
安全生产标准化公告
检测报告公示
评前公示
安全服务
职业卫生
交通港口
消防服务
专业培训
环境服务
关于我们
优质团队
公司荣誉
发展历程
合作伙伴