中国石化销售股份有限公司江苏江阴雷下加油站_中泰检测检验

安全评价报告公示

安全评价报告公示 职业卫生评价报告公示

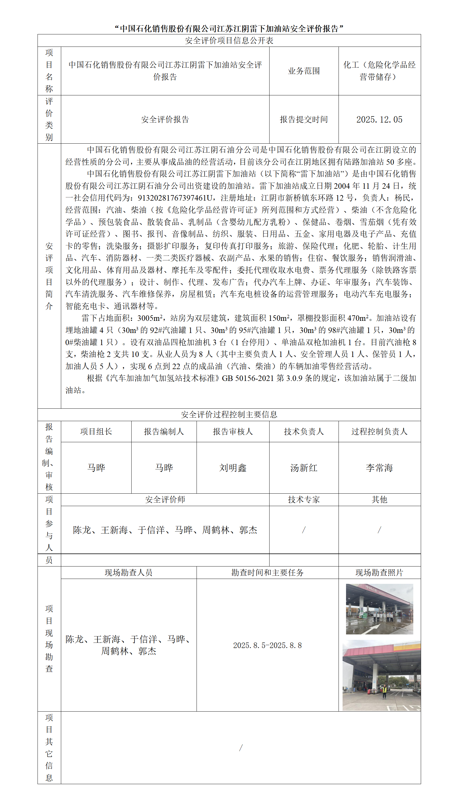
中国石化销售股份有限公司江苏江阴雷下加油站

中国石化销售股份有限公司江苏江阴雷下加油站安全评价报告
X

截屏,微信识别二维码

微信号:江苏中泰

(点击微信号复制,添加好友)

  打开微信

微信号已复制,请打开微信添加咨询详情!